Schaltblitztipp:
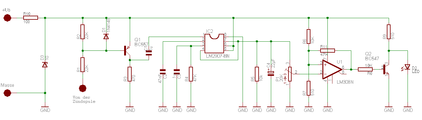
Ich habe einen Schaltplan für einen Schaltblitz, der auch im Mini funktionieren dürfte, habe es aber noch nicht getestet. Werde ihn mir aber bei Gelegenheit mal aufbauen, wenn ich mal wieder beim Conrad vorbeischaue und mir die Bauteile besorgen kann.
Er hat nichts mit dem Drehzahlwarner vom Conrad zu tun, ist eine Eigenentwicklung.
Den Schaltplan gibt es nur per Email, da über 500kB groß. Anbei aber ein Bild von einer fertigen funktionierenden Platine. Dies war ein Versuchsaufbau mit einer 4000er LED. Es soll aber eine stärkere mit 20000er Leuchtstärke rein (Damit man sich auch garantiert die Netzhaut verbrennt
).
Zusatzinstrumententipp:
Für alle die sich ältere Zusatzinstrumente wie beispielsweise Inno-Armaturen einbauen wollen und deren Chromringe nix mehr sind (geht auch mit neuen Instrumenten):
Bei VDO-Kienzle kann man Chromringe für Rundinstrumente nachbestellen, diese können auf alle möglichen anderen Hersteller angepasst werden. Habe es bei mir an die "Jaeger"-Inno-Instrumente angepasst. Sie kosten ungefähr ein (1) Euro pro Stück (in 52mm) und sind aus Metall gefertigt, nicht aus billigem Plastik. Ich habe auf der Suche nach neuen Chromringen auch diverse "Restauratoren" gefragt, alle wolltn über 10Euros für die Chromringe
(wieder Abzocker enttarnt)!
Diese gibt es in 100mm, 80mm und 52mm.
VDO-Kienzle Stuttgart Tel.Nr.: 0711/409680
An alle Admins: Wie wäre eine eigene Forumsparte für Tipps und Tricks zum Mini like this?
Grüsse Sascha